学校紹介
年間指導計画
行事予定
生徒活動
お知らせ
学校運営協議会
本サイトに掲載の各種情報を無断で転用、流用することを硬くお断り申し上げます。
校長メッセージ
教育目標
概要
沿革
特色ある教育活動
校舎・造図
アクセス
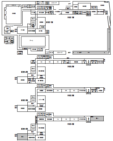
校舎・造図
校舎配置図はこちら
(PDFファイル)
newpage2.htmlへのリンク